Introduction
Navigating the complex world of hormones can feel overwhelming, especially when it comes to progesterone – a vital component of women’s health. This steroid hormone plays a significant role in everything from your menstrual cycle to how you feel emotionally. Many women often wonder about its connection to weight gain. While progesterone itself doesn’t directly cause fat accumulation, its fluctuations can lead to temporary weight changes, leaving many grappling with feelings of bloating and an increased appetite.
So, how can you effectively manage these hormonal shifts and maintain a healthy body weight? It’s important to recognize that you’re not alone in this journey. Understanding your body’s signals and how progesterone affects you can empower you to take control. Together, we can explore strategies that help you navigate these changes with confidence and grace.
By acknowledging the challenges you face, we can work towards solutions that support your wellness journey. Remember, it’s about finding balance and nurturing your body through these fluctuations. Let’s take the next step together towards a healthier, happier you.
Understand Progesterone and Its Role in the Body
Progesterone is a steroid hormone that plays a crucial role in our bodies, especially during the second half of the menstrual cycle. It’s primarily produced in the ovaries and is essential for:
- Regulating the menstrual cycle
- Preparing the uterus for a potential pregnancy
- Maintaining the early stages of pregnancy
Understanding these roles can help us recognize how fluctuations in hormone levels might affect various aspects of our lives, including our metabolism and mood.
Furthermore, progesterone has a calming effect on the brain. This can significantly influence our stress levels and overall well-being. Have you ever noticed how your mood shifts throughout your cycle? It’s not just in your head; hormonal changes can genuinely impact how we feel day to day.
By acknowledging these changes, we can better navigate our wellness journeys. Together, we can explore ways to support our bodies and minds during these times. Remember, you’re not alone in this; many of us experience similar challenges. Let’s take the next step towards understanding and nurturing our health.

Explore How Progesterone Influences Weight Gain
A common question is whether progesterone makes you gain weight, as it plays a significant role in influencing body mass increase through various mechanisms. While it doesn’t directly lead to fat accumulation, the question of whether progesterone makes you gain weight arises due to temporary fluctuations, primarily from water retention and heightened appetite. For instance, during the luteal phase of the menstrual cycle, many women notice increased hormone levels that often lead to fluid retention, resulting in a feeling of bloating.
Furthermore, the impact of progesterone on insulin sensitivity and appetite control raises the question of whether progesterone does make you gain weight if not properly managed. Research shows that during this phase, many women experience heightened hunger, which can lead to increased caloric intake. Notably, women in their 50s may gain about 1.5 pounds each year due to hormonal changes.
We understand how these dynamics can be concerning, making it essential to grasp how progesterone makes you gain weight and affect your body. Consulting healthcare professionals can provide valuable guidance in managing progesterone-related changes in body mass. By understanding how this hormone affects appetite and insulin sensitivity, together we can more effectively navigate health and body management strategies.

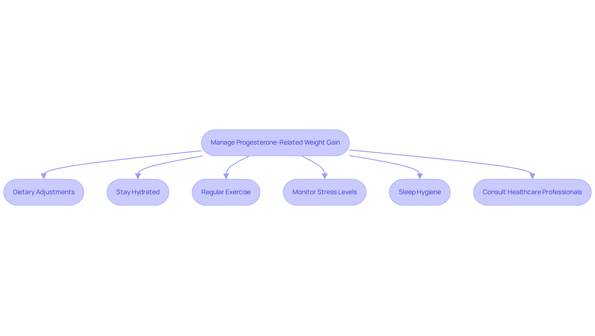
Implement Strategies to Manage Progesterone-Related Weight Gain
Managing weight gain related to whether does progesterone make you gain weight can feel overwhelming, but there are effective strategies you can embrace to navigate this journey with confidence.
-
Dietary Adjustments: Start by prioritizing a balanced diet filled with whole foods – think vibrant fruits, fresh vegetables, lean proteins, and healthy fats. Reducing processed foods and added sugars can significantly help alleviate weight gain that often comes with hormonal fluctuations. Remember, small changes can lead to big results!
-
Stay Hydrated: Staying hydrated is crucial for reducing water retention and bloating, common issues linked to progesterone. Aim for at least 8 glasses of water each day. Studies show that drinking more water can lead to modest weight reduction; in fact, consuming ≥1 liter daily is associated with an average loss of −2.3 kg over 12 months.
-
Regular Exercise: Incorporate a mix of cardiovascular and strength training exercises into your weekly routine. Engaging in at least 150 minutes of moderate exercise can greatly assist in managing body composition and enhancing overall health. Activities like brisk walking, cycling, and resistance training not only promote balance but also boost your metabolic health.
-
Monitor Stress Levels: Elevated stress can disrupt hormonal balance, leading to weight gain. Consider participating in stress-relieving activities such as yoga, meditation, or deep-breathing exercises. These practices can help maintain hormonal balance and support your wellness journey.
-
Sleep Hygiene: Don’t underestimate the power of quality sleep! Inadequate rest can negatively impact hormonal levels and raise the question of whether does progesterone make you gain weight. Aim for 7-9 hours of restorative sleep each night to support your overall health and management efforts.
-
Consult Healthcare Professionals: It’s essential to have any treatment closely monitored by a qualified professional at Woodlands Wellness & Cosmetic Center. This ensures safety and effectiveness. Identifying and addressing hormone imbalances is key to effectively managing body mass, especially when it comes to losing fat during hormonal treatment.
By embracing these strategies, you can more effectively manage the challenges of body changes and encourage a healthier way of living. Remember, you’re not alone in this journey; together, we can navigate these changes and foster a supportive community.

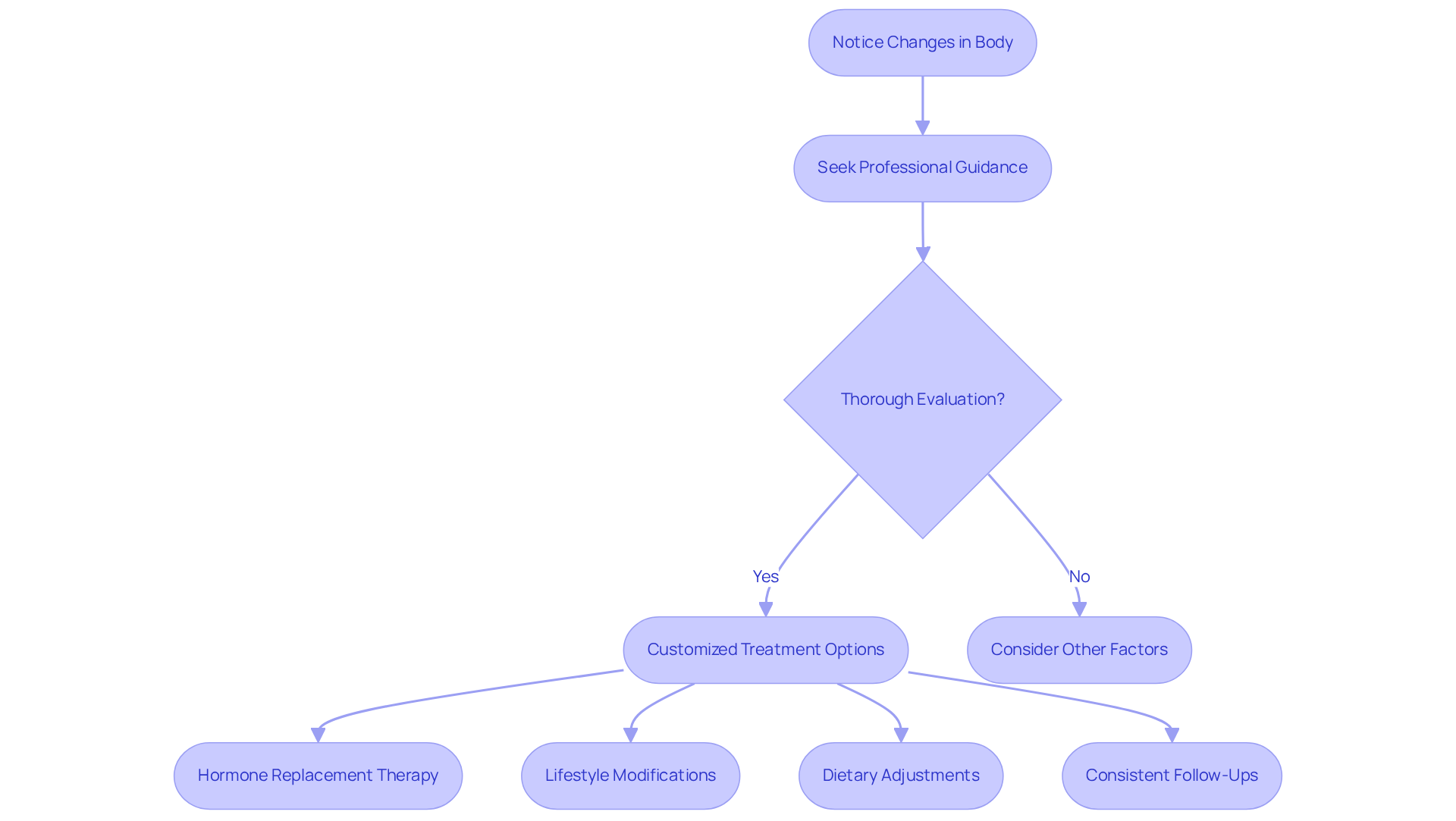
Seek Professional Guidance and Support for Hormonal Balance
Are you noticing changes in your body that might raise the question of whether progesterone does make you gain weight or if they are due to other hormonal fluctuations? If so, it’s important to seek professional guidance. At Woodlands Wellness & Cosmetic Center, our caring hormone therapy experts, including fellowship-trained physician Dr. Sakina Davis, are here to help you navigate these challenges.
We understand that every woman’s experience is unique, which is why we perform thorough evaluations to assess your hormone levels and suggest customized treatments tailored just for you. These options may include:
- Hormone replacement therapy
- Lifestyle modifications
- Dietary adjustments designed to meet your specific needs
Furthermore, consistent follow-ups are crucial. They allow us to track your progress and refine your treatment strategy, ensuring you achieve optimal endocrine balance and effective weight management, which leads to the query of does progesterone make you gain weight. Experts emphasize that personalized treatment plans are essential, as each woman’s endocrine profile and health circumstances are distinct.
With more women seeking professional support for hormonal balance, personalized approaches in hormone therapy at Woodlands Wellness & Cosmetic Center are becoming a key trend in women’s health. Together, we can work towards your wellness goals, and we’re here to support you every step of the way.

Conclusion
Understanding the relationship between progesterone and weight gain is crucial for women navigating hormonal fluctuations. While progesterone itself doesn’t directly cause weight gain, its impact on appetite, insulin sensitivity, and water retention can lead to temporary increases in body mass. Recognizing these effects empowers you to take proactive steps in managing your health and well-being.
The article highlights several key strategies to effectively manage weight gain associated with progesterone:
- Making dietary adjustments
- Staying hydrated
- Engaging in regular exercise
- Monitoring stress levels
- Prioritizing sleep
- Seeking professional guidance
Each of these strategies plays a vital role in maintaining hormonal balance and promoting overall health.
Ultimately, the significance of understanding progesterone’s effects on weight cannot be overstated. By taking control of your lifestyle choices and seeking expert support, you can foster a healthier relationship with your body. Embracing these changes not only enhances your physical well-being but also contributes to greater emotional resilience. So, why not take informed action today? Together, we can lead you to a more balanced and fulfilling tomorrow.
Frequently Asked Questions
What is progesterone?
Progesterone is a steroid hormone that plays a crucial role in the body, particularly during the second half of the menstrual cycle.
Where is progesterone produced?
Progesterone is primarily produced in the ovaries.
What are the main functions of progesterone in the body?
Progesterone is essential for regulating the menstrual cycle, preparing the uterus for a potential pregnancy, and maintaining the early stages of pregnancy.
How can fluctuations in progesterone levels affect individuals?
Fluctuations in progesterone levels can impact various aspects of life, including metabolism and mood.
What effect does progesterone have on the brain?
Progesterone has a calming effect on the brain, which can significantly influence stress levels and overall well-being.
How do hormonal changes affect mood throughout the menstrual cycle?
Hormonal changes during the menstrual cycle can genuinely impact how individuals feel day to day, leading to noticeable mood shifts.
How can understanding progesterone help with wellness?
By acknowledging the effects of hormonal changes, individuals can better navigate their wellness journeys and explore ways to support their bodies and minds during these times.