Introduction
Exploring the world of facial balancing can be a truly enriching journey, one that leads to greater confidence and a more positive self-image. We understand that many individuals grapple with concerns about symmetry and proportion, and this increasingly popular cosmetic procedure offers a wonderful opportunity to rejuvenate your appearance without the need for invasive surgery.
However, with so many options available, how do you find the right provider who understands your unique needs? Navigating this landscape can feel overwhelming, but knowing the essential steps can empower you to make informed choices. Together, we can ensure that your aesthetic experience is not only satisfying but also uplifting.
Understand Facial Balancing: Definition and Purpose
Facial harmony is more than just a cosmetic procedure; it’s a pathway to feeling more confident in your own skin. Many of us face challenges with symmetry and proportion as we age, and this method offers a gentle solution. By using dermal fillers and other injectables, we can refine contours, restore lost volume, and enhance our overall appearance without the need for surgery.
Imagine looking in the mirror and seeing a more balanced, youthful version of yourself. This approach is especially beneficial for those experiencing age-related changes, as restoring facial symmetry can rejuvenate your look and boost your self-esteem. Studies show that when dermal fillers are combined with neuromodulators, patient satisfaction soars, with over 83% of individuals reporting happiness with their results.
Success stories abound, illustrating how this method can effectively address concerns like volume loss in the cheeks and jawline. It’s about enhancing your natural beauty, not changing who you are. As dermatologists emphasize, the goal of facial harmony is to improve your features discreetly, ensuring you look like a polished version of yourself.
If you’re considering this journey, know that there are options for facial balancing near me, and you’re not alone. Together, we can explore how facial harmony can help you feel your best. Let’s take that next step towards enhancing your natural beauty.
Identify Qualified Providers: Credentials and Experience
When it comes to facial balancing near me, selecting a qualified provider is crucial. At Woodlands Wellness & Cosmetic Center, our Botox injectors are not just certified; they’re trained in the advanced anatomy of the face. This ensures you receive the highest level of care tailored to your needs.
Look for practitioners who are board-certified in dermatology or plastic surgery. These professionals have the necessary training and expertise to help you feel confident in your choices for facial balancing near me. Did you know that according to the American Society of Plastic Surgeons, minimally invasive procedures, especially injectables, accounted for more than double the number of cosmetic surgical procedures in 2024? This highlights the growing demand for skilled practitioners in this field.
When it comes to beauty treatments, facial balancing near me is a key factor, and experience matters too! Dr. Aman Samrao, founder of DermMavenMD, emphasizes that “by choosing an ASPS Member Surgeon, patients can ensure they are getting the care they deserve.” At Woodlands Wellness, our injectors have performed over 5,000 successful treatments, focusing on customized, natural enhancements that cater to each client’s unique needs.
Reading reviews and testimonials can provide valuable insight into their skills and patient satisfaction. One client shared, “Dr. Davis and the staff are the best!” A qualified professional specializing in facial balancing near me should also be able to present a portfolio of before-and-after images showcasing their work. This is essential for evaluating their expertise and the positive changes they can help you achieve.

Research Local Options: Utilize Online Resources and Reviews
Finding the right specialists in your area can feel overwhelming, but you’re not alone in this journey. Start by tapping into online resources like Google, Yelp, and social media platforms. These tools can help you discover local med spas and aesthetic clinics that specialize in facial balancing near me. As you explore, pay close attention to reviews and ratings from previous clients; they offer valuable insights into the quality of care and results you can expect.
Did you know that:
- 68% of med spas report that customer photos significantly boost their local SEO rankings?
- This highlights the importance of visual testimonials in your research.
- Take a moment to visit the specialists’ websites to gather information about their services and qualifications.
- Don’t forget to check out before-and-after galleries that showcase their work.
- Understanding the demographic that values these aesthetic treatments is crucial, especially since 70% of med spa clients have an annual income exceeding $75,000.
Moreover, being aware of the competitive landscape can influence your decision-making process. With 76% of the U.S. MedSpa space dominated by single-location owners, it’s essential to know who you’re up against. The trend of ‘near me’ searches increasing by 500% underscores the significance of local SEO in finding services like facial balancing near me.
Lastly, keep in mind that 40% of medical spas report staff shortages as a major challenge. This could impact client experiences and outcomes, so it’s worth considering. By taking this all-encompassing approach, you’ll be well-equipped to make a knowledgeable choice when selecting a clinic for your aesthetic needs. Together, we can navigate this journey toward your wellness goals.

Evaluate Providers: Schedule Consultations and Assess Comfort
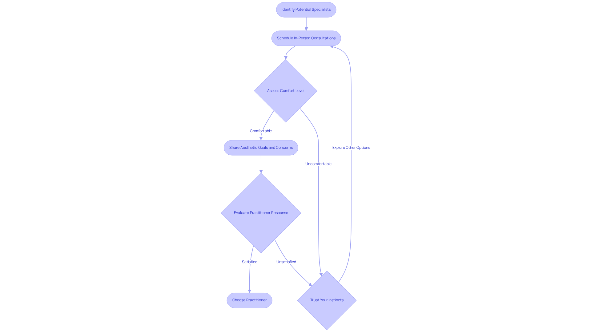
Once you’ve identified potential facial balancing near me specialists, the next step is to schedule in-person consultations. These meetings are vital for gauging your comfort level with both the practitioner and their staff. During your consultation, feel free to share your aesthetic goals and any concerns you might have. A trustworthy service providing facial balancing near me will prioritize your needs, taking the time to listen, respond to your inquiries, and thoroughly explain the process.
Furthermore, trust your instincts; if you ever feel rushed or uneasy, it might be wise to explore other options. Building a strong relationship and maintaining clear communication with your practitioner is essential for a successful aesthetic experience. Remember, this journey is about you, and together we can ensure you feel supported every step of the way.

Discuss Costs: Inquire About Pricing and Payment Options
Before you decide on a facial balancing procedure near me, it’s important to ask about the costs involved. We understand that prices can vary widely, typically ranging from $600 to $1,500 per syringe. This variation often depends on the specialist’s expertise, the specific products used, and the complexity of the procedure. For example:
- Teoxane RHA® Fillers are priced between $800 and $1,000 per syringe.
- Sculptra® can range from $800 to $1,200.
- Restylane® falls between $550 and $850.
To ensure transparency, don’t hesitate to request a detailed breakdown of all costs, including any extra fees for consultations or follow-up appointments. Furthermore, many providers offer flexible financing options, such as:
- Personal loans
- Medical credit cards
- In-house payment plans
These can significantly ease the financial burden, allowing you to focus on your wellness journey.
Discussing these possibilities during your consultation can help you find a solution that fits your budget. Understanding the financial aspects of your treatment for facial balancing near me empowers you to make informed decisions and helps avoid unexpected expenses later on. Together, we can navigate this process and ensure you feel confident in your choices.

Conclusion
Finding the right facial balancing services can truly enhance your confidence and overall appearance. We understand that achieving facial harmony is essential for many, as it can lead to a more balanced and youthful look. By focusing on the qualifications of providers, conducting thorough research, and evaluating your options, you can make informed decisions that align with your aesthetic goals.
Navigating the journey toward facial balancing involves several essential steps:
- First and foremost, it’s crucial to select qualified practitioners who possess the right credentials and experience.
- Furthermore, utilizing online resources for research and scheduling consultations can help you assess comfort and communication with potential providers.
- In addition, understanding the financial aspects, including costs and payment options, is vital for a seamless experience.
Ultimately, pursuing facial balancing is not just about aesthetics; it’s about feeling empowered and confident in your skin. By taking a proactive approach to finding the right provider and being well-informed, you can embark on this transformative journey with clarity and assurance. Together, let’s embrace the opportunity to enhance your natural beauty and take that first step toward achieving facial harmony today.
Frequently Asked Questions
What is facial balancing and its purpose?
Facial balancing is a cosmetic approach aimed at achieving facial harmony by using dermal fillers and injectables to refine contours, restore lost volume, and enhance overall appearance without surgery. It helps individuals feel more confident by addressing challenges with symmetry and proportion, particularly as they age.
How does facial balancing improve self-esteem?
By restoring facial symmetry and rejuvenating one’s look, facial balancing can significantly boost self-esteem. Many individuals report feeling happier with their appearance after treatment, with studies showing over 83% satisfaction among patients when dermal fillers are combined with neuromodulators.
What are the benefits of using dermal fillers for facial balancing?
Dermal fillers help address concerns such as volume loss in the cheeks and jawline, enhancing natural beauty without altering one’s identity. The goal is to create a polished version of oneself while improving facial features discreetly.
How can I find qualified providers for facial balancing?
To find qualified providers, look for practitioners who are board-certified in dermatology or plastic surgery, as they have the necessary training and expertise. It’s also important to choose injectors who are trained in advanced facial anatomy, like those at Woodlands Wellness & Cosmetic Center.
Why is experience important when selecting a provider for facial balancing?
Experience is crucial because skilled practitioners can deliver customized, natural enhancements tailored to individual needs. Providers with extensive experience, such as those who have performed over 5,000 successful treatments, are likely to offer higher quality care.
How can I assess a provider’s qualifications and patient satisfaction?
Reading reviews and testimonials can provide insight into a provider’s skills and patient satisfaction. Additionally, a qualified professional should present a portfolio of before-and-after images to showcase their work and the positive changes they can help achieve.